高校入試までの流れ

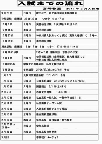
昨日の中3の授業で、入試までの流れ、という日程表を配った。ここから来年の2月15日まで。なにをするにしても「入試」を意識した毎日にして欲しい。そのために、いつ、何があるのか、どこまでに何をしなければいけないのか、それをしっかりと頭の中に入れておいてほしい。

最も大きな流れは、9月末の中間試験と11月半ばの期末試験だ。このふたつの定期試験が終わるまでが前半戦とすると、終わってからが後半戦ということになる。入試までの167日間の折り返し地点だ。期末試験が終わるまでの学習で注意しておくことは次の1点だ。

定期試験の対策は10日前から。それまでは学校の学習進度を気にせずにとにかく学習を前に進めていくこと。とにかく学校の学習進度は遅い。11月半ばの段階では中3のすべての学習内容を終えておかないと、後半の入試対策の学習本番に入っていけない。試験対策は10日もあれば十分だ。そもそも試験対策というのは、基本演習の繰り返しだけ。何か難しい問題に挑戦していく学習とは全く違う。丁寧にのぞむことがすべて。9月〜11月の学習においても、学校の定期試験問題ではなく、「入試問題」をいつも意識して学習していこう。

と同時に、理科と社会については、中1範囲と中2範囲の復習も同時併行で進めていきたい。11月までにこの2教科は「基本事項」のチェックが目標となる。難易度の上がった県入試では、基本事項が理解できているレベルでは得点ができない。かといって、基本事項のしっかりとした理解は、記述問題や難易度の高い複合問題を解く上でも必携になる。11月の半ば以降、高いレベルの実践演習にすぐに入っていけるよう、それまでに基本事項のチェックをしっかりとしておこう。

日程表には、11月までに2回の模擬試験の予定も入れてある。また、漢字検定、英語検定、数学検定の検定試験も入れてある。検定試験の資格は、併願となる私立校校の打診基準にプラス材料となる。毎年、こうした検定試験の資格を持っていたおかげで、学校成績ではたりなかった学校の基準に達した、という生徒が何人も出てくる。これらの検定試験に向けても、夏の講習時から少しずつ準備を進めてきている。あとはひとりひとりの自覚の問題だ。

この日程表は、机の前に貼っておき、いつもチェックしながらこれからの150日を送っていこう。今年は、新年早々に「入試対策の勉強合宿」を予定している。君たちの「やる気」には、とことん応えていきたいと思っている。逆に、君たちに「やる気」が見えない場合は、勉強合宿さえ消えてしまうかもしれない。とにかく「やってやるぞ」ということだ。

よかったらシェアしてね!
  • URLをコピーしました!
  • URLをコピーしました!

この記事を書いた人

目次